CTE, a disease that can only be formally diagnosed post death, is probably the greatest occupational hazard combat sports athletes face. Finding tools to help fighters pull the plug on their career before too much damage is done is of significant importance. Educational initiatives about this presently incurable disease are a vital starting point.
Among the presentations at the 2022 British Neuropsychiatry Annual Meeting was one about screening boxers for possible CTE and recommended practices. Titled “An evidence based screening protocol for chronic traumatic encephalopathy” the author reviewed data collected from the British Boxing Board of Control. The author noted that boxers are unique compared to the general population and that comparing their baselines of various medical measurements to that of the public does not always translate well. The author suggested that instead it would be better to take various baseline measures of professional boxers and subsequent licencing decisions can be made based on these showing concerning deviations from the initial baseline.
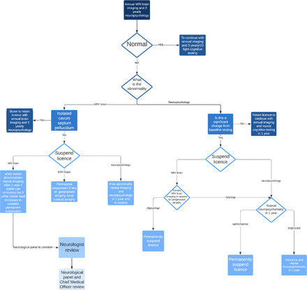
The author presented the below flow chart and the full abstract from the presentation reads as follows:

Abstract
Introduction Repeated head injury is unequivocally associated with brain damage, and an increased risk of Chronic Traumatic Encephalopathy (CTE) dementia. From 1928 until 2005 CTE was a diagnosis exclusively associated with pugilism but is now postulated to be associated with other sports such as rugby and football. For over twenty years the British Boxing Board of Control (BBBoC) has run a neurological screening programme. There are approximately 1000 licenced boxers who undergo a MRI cerebral angiogram on initially licencing with a MRI brain which is repeated annually. This was devised to screen for abnormalities, such as arterio-venous malformations which might predispose to catastrophic bleeding following occupational trauma. A ‘neuro panel’ consisting of one neurologist and three neurosurgeons, was setup to manage abnormal scan findings.
Rationale The BBBoC puts boxer safety as the top priority. Using the latest, best available evidence we have modified the neurological screening programme to proactively assess for CTE in evolution. The clinical presentations of CTE are not well understood and may include a broad range of cognitive, neurobehavioural and motor abnormalities. It is therefore rational to align a CTE screening programme to evaluate for neurodegenerative diseases broadly rather than narrow the focus to features highlighted in retrospective studies.
Conclusion Professional boxers are a self-selecting group of individuals and many of these athletes will fall outside of normative data e.g. in neuropsychology but be normal within themselves. The screening programme is designed to look for serial change within an individual rather than compare their results to the general population, which replicates best clinical practice.
Our recommendations are based on our cumulative experience both in professional boxing and clinical practice. The screening protocol is devised to balance the cost of an effective test battery against management of incidental findings and false positive errors. If this protocol is proven effective it can be adapted and extended to amateur and professional athletes of any sport where there is the potential for CTE.
